おかげさまで開設25周年STUDIO360WELLNESS.FR 創業祭

STUDIO360WELLNESS.FR

詳しくはこちら
マイストア マイストア 変更
  • 即日配送
  • 広告
  • 取置可能
  • 店頭受取

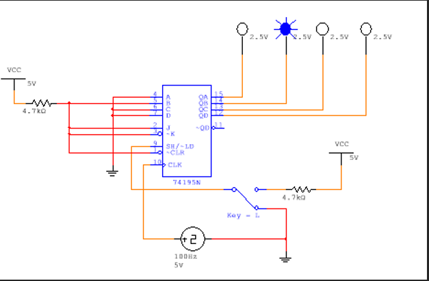
HOT ! テレサ Solved 3. 74195 Parallel access shift register.The 74195

※STUDIO360WELLNESS.FR 限定モデル
YouTuberの皆様に商品の使い心地などをご紹介いただいております!
紹介動画はこちら

ネット販売
価格(税込)

38425

  • コメリカード番号登録、コメリカードでお支払いで
    コメリポイント : 7ポイント獲得

コメリポイントについて

購入個数を減らす
購入個数を増やす

お店で受け取る お店で受け取る
(送料無料)

受け取り店舗:

お店を選ぶ

近くの店舗を確認する

納期目安:

13時までに注文→17時までにご用意

17時までに注文→翌朝までにご用意

受け取り方法・送料について

カートに入れる

配送する 配送する

納期目安:

2025.10.23 15:3頃のお届け予定です。

決済方法が、クレジット、代金引換の場合に限ります。その他の決済方法の場合はこちらをご確認ください。

※土・日・祝日の注文の場合や在庫状況によって、商品のお届けにお時間をいただく場合がございます。

即日出荷条件について

受け取り方法・送料について

カートに入れる

欲しいものリストに追加

欲しいものリストに追加されました

テレサ Solved 3. 74195 Parallel access shift register.The 74195の詳細情報

Solved 3. 74195 Parallel access shift register.The 74195。74195 High-Speed 4-Bit Parallel Access Shift Register DIP-16。Tv Aoc 43S5195 sem imagem, listras verticais e led painel。それぞれ半日ほど使用しました。目の前に巨大スクリーンが現れます。スマホやPCだけでなく、ドックを使用することでSwitchも使用できます!ソファーなどでくつろぎながら自分時間をお楽しみください。セット内容:・VITURE One XR グラス ×1 定価¥74,880・VITURE One ネックバンド×1 定価¥27,400・VITURE One モバイルドック×1 定価¥21,800・付属品:専用ケース、マグネット式ケーブル付属品全て揃ってます。。コメ兵|【新品】シチズン アテッサ 電波時計 H874-005HK04。使ってみて自分には合わなかったので出品します。Roland VR-3 ビデオミキサー。PIXELA XIT AirBox ポップインアラジン TVチューナー。近視の方でもレンズにあるダイヤルを回すことでピント調整も可能です。【パイオニア】レーザーディスクプレーヤー/CLD-R4 動作品。マクセル iVDR-S 1.0TB M-VDRS1T.E.1TB。※使用後アルコール消毒済み。Fire TV Cube ファイア キューブ 第3世代 Amazon アマゾン。のあ スカパー! TZ-HR400P プレミアムサービスチューナー。欲しい写真ありましたら、コメント頂ければ追加します。 Quest 3 128GB & BOBOVR S3 Proバッテリー
  • Solved 3. 74195 Parallel access shift register.The 74195
  • 74195 High-Speed 4-Bit Parallel Access Shift Register DIP-16
  • Tv Aoc 43S5195 sem imagem, listras verticais e led painel
  • コメ兵|【新品】シチズン アテッサ 電波時計 H874-005HK04

同じカテゴリの 商品を探す

ベストセラーランキングです

このカテゴリをもっと見る

この商品を見た人はこんな商品も見ています

近くの売り場の商品

このカテゴリをもっと見る

カスタマーレビュー

オススメ度  4.7点

現在、3407件のレビューが投稿されています。